Jibran Khokhar
banner
drjkhokhar.bsky.social
Jibran Khokhar
@drjkhokhar.bsky.social
Associate Professor, CRC in Translational Neuropsychopharmacology, Open-Source Tools! Committed to knowing better and doing better!
Pinned
Happy to share my talk for the @hbhlmcgill.bsky.social Brain Canada The Amazing Brain 2024 event titled: Cannabis and the Developing Brain: Vaping, Edibles and Genetics www.youtube.com/watch?v=Bgxb...
Cannabis and the Developing Brain: Vaping, Edibles and Genetics | Jibran Khokhar
YouTube video by Healthy Brains, Healthy Lives
www.youtube.com
Reposted by Jibran Khokhar
* Don't miss our next Neuroscience Seminar - November 24 at 11am with Antoine Adamantidis*

douglas.research.mcgill.ca/calendar/ent...

* Ne manquez pas notre prochain Séminaire en neuroscience - 24 novembre à 11h avec Antoine Adamantidis*

douglas.research.mcgill.ca/fr/calendrie...
November 17, 2025 at 7:02 PM
Reposted by Jibran Khokhar
Apropos of... well...

I'm reviewing applications for a variety of things right now and can tell when letters are written by AI. There aren't many of them but they do exist. They are... not good.

If you're an academic trainee, choose your mentors wisely.
November 17, 2025 at 7:04 PM
Reposted by Jibran Khokhar
❤️ Bluesky fMRI people! 3-day #fMRI course live online Jan 7-9, 2026.

#SPM, #ICA, GLM, connectivity, mediation, MRI physics, #DataScience with @vcalhoun.bsky.social and Kent Kiehl.

We love talking methods & connecting with colleagues! Come join us!

Register here:
sites.google.com/dartmouth.ed...
fMRI Course
Instructors
sites.google.com
November 14, 2025 at 6:04 PM
Reposted by Jibran Khokhar
Draft atlases of the developing brain of humans and other mammals are presented in a collection of papers from BICAN published in Nature. These resources combine single-cell and spatial technologies to track how brain cell types emerge, diversify, and organize during development. 🧪
BICAN: A cell census of the developing human brain
Building on their landmark efforts to create cell-type atlases of adult brains using single-cell and spatial genomics technologies, researchers in the BRAIN ...
go.nature.com
November 17, 2025 at 2:31 AM
Reposted by Jibran Khokhar
Delta Opioid Receptors on Parvalbumin Neurons are Necessary for the Convulsant and Anxiolytic Effects of the Delta Agonist SNC80 https://www.biorxiv.org/content/10.1101/2025.11.14.688475v1
November 16, 2025 at 11:15 PM
Reposted by Jibran Khokhar
Gene network inference and master regulator analysis identifies the estrogen-related receptor gamma (ERRγ) as a therapeutic target for alcohol use disorder (AUD). https://www.biorxiv.org/content/10.1101/2025.11.15.688629v1
November 16, 2025 at 11:16 PM
Reposted by Jibran Khokhar
Come meet the CAN team at Booth #3732 in the Institute & not-for-profit area to learn about opportunities in Canada ! #sfn25
November 16, 2025 at 6:31 PM
Reposted by Jibran Khokhar
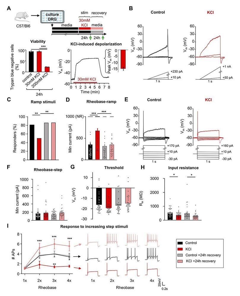
McIlvried, @johndr01.bsky.social, @robgereau.bsky.social et al. show that mechanisms of adaptive plasticity are engaged in mouse and human sensory neurons after sustained depolarization. rupress.org/jgp/article/...

📙 In #Neuroscience collection 👉 rupress.org/jgp/collecti...
#SfN25
November 16, 2025 at 6:15 PM
Reposted by Jibran Khokhar
Watching this literal magic tech take shape has been one of my favorite parts of being in this group - a plausible path to real actual naturalistic life-scale experiments.
#SfN2025
We're presenting Miniscope Zero, the first fully-wireless Miniscope, at #SfN25! Wireless power + data enable long-term neural recordings from multiple freely behaving animals. @MiniscopeTeam

Poster: Nov. 17, 1–5 pm, ZZ7
Info: tinyurl.com/mhdfb67u
Full video: youtu.be/mIt15LA-rZI?...
November 16, 2025 at 6:04 PM
Reposted by Jibran Khokhar
We're presenting Miniscope Zero, the first fully-wireless Miniscope, at #SfN25! Wireless power + data enable long-term neural recordings from multiple freely behaving animals. @MiniscopeTeam

Poster: Nov. 17, 1–5 pm, ZZ7
Info: tinyurl.com/mhdfb67u
Full video: youtu.be/mIt15LA-rZI?...
November 16, 2025 at 5:57 PM
Reposted by Jibran Khokhar
Interesting @sfn.org session kicking off: “What’s in a name? Define the boundaries of neuronal cell types”.

Introduced by @vabraira.bsky.social who provided a background on her name, engaging way to emphasise the importance of names. Talks from
Jeremy Miller & @tedpricethepainguy.bsky.social
November 16, 2025 at 6:41 PM
Reposted by Jibran Khokhar
Understanding the impact of misinformation on adolescents www.nature.com/articles/s41...

Adolescents = changes that "can increase vulnerability to misinformation through social influence, emotional manipulation and cognitive biases..."
Understanding the impact of misinformation on adolescents - Nature Human Behaviour
Adolescents are especially vulnerable to misinformation but also possess unique strengths. This Perspective outlines a forward-looking research agenda to understand these vulnerabilities and foster re...
www.nature.com
November 16, 2025 at 3:01 PM
Reposted by Jibran Khokhar
Our lab has 2 new papers in the current issue of @painthejournal.bsky.social:

The first study, by Georgia Hadjis, shows that motivational conflict, rather than resource competition, determines priority assignment when pain is concurrent to competing demands.

journals.lww.com/pain/fulltex...
journals.lww.com
November 16, 2025 at 4:07 PM
Reposted by Jibran Khokhar
The second study, led by @matthewcormie.bsky.social shows, for the first time, that the thermal grill can drive peripheral and central sensitization, but not tactile allodynia.

journals.lww.com/pain/abstrac...

Let us know what you think of this work!!
journals.lww.com
November 16, 2025 at 4:07 PM
Reposted by Jibran Khokhar
Keep coming back to Summers’ annoyance that this female mentee he’s trying to sleep with “takes her presentation very seriously.” To men like this—to a lot of men—women’s intellectual or professional ambition is an irritating presumption that they condescend to tolerate.
The emails have Summers reporting to Epstein about his attempts to date a Harvard economics student & to hit on her during a seminar she was giving.
November 16, 2025 at 2:48 PM
Reposted by Jibran Khokhar
In the US "Gucci" brand Ivies like Columbia and Brown proactively submit to a government that views them and their students with open contempt; in Canada we outsource key decisions to Australian consultants like Nous whose results Australians hate and promote "visions" nobody can tell apart 3/4
Our plan
Our Third Century Promise has five pillars of strategic intent to accelerate Dal's path to global distinction and deepen our commitment as a civic university.
www.dal.ca
November 16, 2025 at 2:47 PM
Reposted by Jibran Khokhar
Universities across the world from the US to the UK to Australia and Canada, are now "led" by an interchangeable Global Admin class who swap places every couple of years. Their blandness, lack of local roots and commitments, and general third-tier-CEO vibes are their main feature, not a bug. 2/4
November 16, 2025 at 2:43 PM
Reposted by Jibran Khokhar
Hear SfN members talking about the impact of federal funding cuts on brain research. #neuroskyence #sfn2025 www.npr.org/2025/11/14/n...
Young brain researchers ponder other careers amid federal funding cuts
Cuts and disruptions to federal research funding are causing many young brain scientists to reconsider their career choice.
www.npr.org
November 16, 2025 at 12:45 PM
Reposted by Jibran Khokhar
How our foray into acute neural recordings from the frontopolar cortex started. Check out Kati Rothenhoefer’s LBP028 poster this afternoon (11/16) to learn about how it’s going. #sfn25 #sfn2025
November 16, 2025 at 2:24 PM
Reposted by Jibran Khokhar
Too many sessions at #SfN25, and not enough time?

Visit the Neuroscience 2025 Virtual Component to livestream featured and special lectures, watch on-demand session recordings, and participate in the live Q&A!

🔗: vist.ly/4enwh
November 16, 2025 at 1:00 AM
Reposted by Jibran Khokhar
Autism and Schizophrenia-Associated Pcdh8 Regulates Cortical Development in Mice https://www.biorxiv.org/content/10.1101/2025.11.15.688622v1
November 16, 2025 at 10:15 AM
Reposted by Jibran Khokhar
Predicting stress response trajectories: Differential contributions of limbic and prefrontal regions to cortisol and affective responses https://www.biorxiv.org/content/10.1101/2025.11.14.688580v1
November 16, 2025 at 10:16 AM
Reposted by Jibran Khokhar
Building a strong neuroscience community means actively supporting emerging researchers.

Tonight’s Early Career Poster Session offers the perfect opportunity to connect, encourage, & invest in the scientists who will carry the field forward.

Drop by! 🔗 sfn.org/ecps

#neurosky #SfN25
November 15, 2025 at 10:59 PM