Hassan Salem
banner
hassansalem.bsky.social
Hassan Salem
@hassansalem.bsky.social
Max Planck Research Group Leader, MPI for Biology | ERC Investigator | EMBO Young Investigator | Symbiosis, genomics & development
www.mutualisms.net
The Tübingen & Amsterdam crews have landed in Barcelona for #ESEB2025! Cooling off with helados before the science (and festivities) begin🍦
August 17, 2025 at 3:49 PM
It was a pleasure to visit & reconnect with @kostchristian.bsky.social! Lots of beautiful work coming out of Osnabrück 🦠 🧫
June 20, 2025 at 7:59 AM
How do animals compensate for trait loss?

In beetles, symbiosis is a consistent strategy. Where the repeated loss of endogenous digestive enzymes is offset by functionally convergent symbioses: www.cell.com/current-biol...
Excited to share our latest, out today in @currentbiology.bsky.social!
January 20, 2025 at 4:19 PM
Casting these Egyptian eyes on this Rosetta Stone ❤️
December 20, 2024 at 1:20 PM
Beetles are masters at coopting microbial genes, enzymes & metabolites.

Together w/ Marleny García-Lozano, we review how microbes shaped one of the most successful animal radiations, through horizontal gene transfer & symbiosis:

www.cell.com/trends/micro...
October 23, 2024 at 6:14 PM
Looking back, this study has been a long time in the making. Some of our earliest samples were collected back in 2015 during a mid-conference walk #GRCsymbioses. 9/n
February 20, 2024 at 10:05 AM
This variance in metabolic potential relative to a symbiotic condition allowed us to then test the impact of symbiosis on the diversification and ecological breadth of leaf beetles. Symbiotic beetles turned out to be more speciose and exploit a greater variety of plants. 7/n
February 20, 2024 at 10:04 AM
But what about these early-diverging, non-symbiotic leaf beetles? How do they get by? It turns out they encode their digestive enzymes endogenously. Just a fewer set of them compared to their symbiotic relatives. 6/n
February 20, 2024 at 10:04 AM
But we also asked how Stammera regulates its metabolism to match host requirements during development. Plant cell wall-degrading enzymes are preferentially expressed when the symbiont is in the symbiotic organ compared to during transmission. 5/n
February 20, 2024 at 10:03 AM
That allowed us to reconstruct the ancestral configuration of host-beneficial factors to determine how symbiont acquisition upgraded the digestive metabolism of leaf beetles when the symbiosis originated 62 Mya. 4/n
February 20, 2024 at 10:02 AM
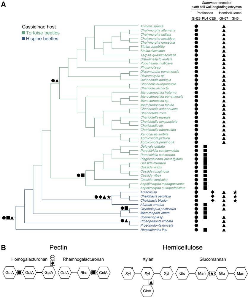
Of the 50 symbiont genomes Marleny assembled and annotated, all were drastically reduced. But all still encoded plant cell wall-degrading enzymes to facilitate folivory in the host. 3/n
February 20, 2024 at 10:02 AM
We found that Cassidinae leaf beetles are consistently hosts to Stammera, a digestive bacterial symbiont. Except for early-diverging lineages, which lack the microbe. 2/n
February 20, 2024 at 10:01 AM
What can we learn from timing the onset of symbiosis? And how does symbiont acquisition & molecular evolution impact host adaptation & diversification?

We ask these questions of leaf beetles, led by Marleny Lozano & out today in CurrentBiology!
www.cell.com/current-biol... 🧵1/n
🦠 🧪 🧫
February 20, 2024 at 10:00 AM
Insects integrate their endosymbionts during embryo/oogenesis, or acquire them extracellularly after hatching.

But in tortoise beetles, these lines are blurred. Super happy to share our latest, co-led by Miguel Porras & Inès Pons, out today in ISME Communications!

academic.oup.com/ismecommun/a...
January 23, 2024 at 3:19 PM
Hi all!
I’m excited to finally join the conversation here. I’m a biologist interested in symbioses, esp why & how they evolve.
Our lab studies these interactions in insects and their beneficial microbes 🦠🧫🧪
Looking forward to connecting with many of you! #MicroSky
October 16, 2023 at 1:02 PM