Epsilon537
epsilon537.bsky.social
Epsilon537
@epsilon537.bsky.social
Hacker, surfer, engineer, retro-computing, FPGA, Lisp and Forth enthusiast
I just pushed a new BoxLambda release. The main additions are:
- the BootLoader:
boxlambda.readthedocs.io/en/latest/sw...
- a complete Register Map: boxlambda.readthedocs.io/en/latest/re...

For a complete list of changes, please refer to the Release Notes:
github.com/epsilon537/b...
Reset - BoxLambda Documentation
boxlambda.readthedocs.io
July 8, 2025 at 11:32 AM
In this post, I explore ways to improve interrupt latency and jitter on the BoxLambda SoC.

epsilon537.github.io/boxlambda/mi...

#FPGA #RISCV
May 6, 2025 at 11:08 AM
In this post, I remove more functionality than I’m adding, and the BoxLambda SoC becomes a lot simpler and faster as a result. I’ll also briefly describe how the RISC-V GNU toolchain for BoxLambda is built.

epsilon537.github.io/boxlambda/bo...

#RISCV #FPGA
April 22, 2025 at 12:14 PM
BoxLambda system tweaking in search of consistent instruction cycle counts:

epsilon537.github.io/boxlambda/la...

#FPGA #Retrocomputing #RISCV
March 19, 2025 at 6:58 PM
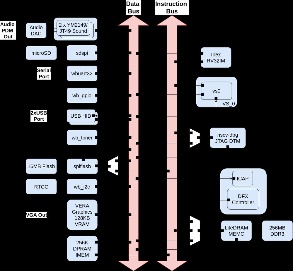
First post on Bluesky. I maintain an open-source project called BoxLambda. BoxLambda creates a retro-style FPGA-based microcomputer from open-source components. The microcomputer serves as a platform for both software and RTL experimentation.

#FPGA #RISCV
January 11, 2025 at 10:28 AM