Henri Mourant
banner
mouranthenri.bsky.social
Henri Mourant
@mouranthenri.bsky.social
anti-speciesist (he/him)
This book is really good. Although it's probably not for people who want a basic overview given how incredibly detailed it is
November 15, 2025 at 4:42 PM
Bruh I need to use this app more
October 31, 2025 at 8:00 PM
Reposted by Henri Mourant
Everything you actually need to understand about the Consumer Reports protein powder report (threading a gift link!) -- plant-based protein powders are fine, and do not, ffs, allow them to push you to get whey protein
October 22, 2025 at 2:59 PM
Ok I need to get this book too lol
July 30, 2025 at 7:25 AM
Hmm we actually know a lot more about the CIA's illegal MKULTRA program than I realized. I had assumed most of it was just unknown and unknowable because the documents were destroyed but apparently historians can reconstruct what all the subprojects that compromised MKULTRA did.
July 24, 2025 at 11:07 AM
I really want to get this when it comes out
July 23, 2025 at 7:05 PM
Today I just learned that France and Britain nearly went to war over Syria in June 1945 only a month after the surrender of Nazi Germany. Their troops actually exchanged fire 💀
July 23, 2025 at 2:51 AM
It's kinda crazy how often translators of ancient texts will not translate the word slave as slave but instead translate these words as "servant". You see this in Homer, New Testament, and Quran translations
July 3, 2025 at 4:18 AM
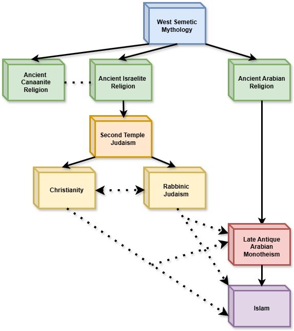
Ok sorry this is more accurate for some reason I forgot that ancient Israelite religion is a direct descendant of ancient Cannanite religion (again credit to @basedball_ on Twitter for making this)
June 17, 2025 at 2:16 AM
Ok so this is my current understanding of the historical relationship between Islam, Judaism, and Christianity using a kinda evolutionary tree analogy (credit to @basedball_ on Twitter for making this chart)
June 16, 2025 at 8:08 PM
You know Aristotle was obviously very intelligent but he wasn't perfect and sometimes he was probably a little too gullible lol. Scholars think the animal he is talking about here is a European Bison
June 15, 2025 at 11:34 AM
Why did ancient people all think the mind was in the heart rather than the brain? The ancient Egyptians, the Hebrew Bible, the New Testament, the Quran, and Aristotle all think this. Tbh I don't get it. It seems so intuitive to me that my mind is in my head. Like I can feel it
June 14, 2025 at 4:46 AM
We need more philosohers to also be mercenaries like Xenophon was
June 13, 2025 at 2:49 AM
Hmm the graphics look good at least
youtu.be/Nthv4xF_zHU?...
The Witcher 4 — Unreal Engine 5 Tech Demo
YouTube video by The Witcher
youtu.be
June 8, 2025 at 8:44 PM
Ok this book just came out and I am definitely going to read it. It basically makes the case that the references to Jesus in Josephus are almost entirely authentic(!!). It has great scholarly reviews so lol maybe I'll be convinced. It's actually available for free as a pdf
June 7, 2025 at 3:35 AM
I love Pliny the Elder. His "Natural History" is interesting and hilarious. Also he had the most gigachad death during the eruption of Mount Vesuvius (79 AD, Pompey and all that). I mean ok he was a Roman aristocratic slave owner, meat eater and all that and that's bad but still
June 3, 2025 at 3:24 AM
I swear every time I have read an anecdote from Ibn Battuta in my Islamic history book it's annoying. He was constantly complaining about the people he was visiting. Like dude just relax you aren't the center of the world.
June 1, 2025 at 6:08 PM
It's quite intriguing that the literary insertions that scholars find in the Quran (verses that were likely added to suras at later times) are justified and explained by the Quran itself in an early Meccan sura (Q 75:19)
May 31, 2025 at 9:55 AM
How did I not know that Hannibal had a Greek historian with him on his campaign? I just learned this a few days ago. Before that I had assumed that there were no written eyewitness accounts out there. Now that source doesn't survive but it seems Polybius used it in his account.
May 29, 2025 at 2:55 PM
It's actually kinda insane how modern Christians shot themselves in the foot by deciding that the original intentions of the authors of the Bible has to be what is true. Christians used to not care about the original intentions of the authors when they interpreted the Bible.
May 26, 2025 at 12:24 PM
If creationists wanted to be consistent they would all be flat earthers since the old testament clearly has a flat earth cosmology
youtu.be/dphVpq-SD7Q?...
Old Testament Cosmology: How Ancient Israelites Viewed the World
YouTube video by The Inquisitive Bible Reader
youtu.be
May 25, 2025 at 8:34 AM
David Bentley Hart's expressions of utter contempt for large swaths of people is very funny to watch.
May 24, 2025 at 2:00 AM
Does anyone know who critical scholars think the pierced one is in Zechariah 12:10? I know Christians think he is Jesus. Idk what the traditional Jewish interpretation is...
May 17, 2025 at 10:42 PM
Constantinople was/is such a cool place
youtu.be/M2KZQqpspoQ?...
The Evolution of CONSTANTINOPLE
YouTube video by The Histories
youtu.be
May 17, 2025 at 12:08 AM
Bruh this is crazy. I had no idea.
May 16, 2025 at 8:25 AM